手机版
站群导航
吴中教育
高中
木渎高级中学
金山高级中学
东山中学
甪直高级中学
苏苑高级中学
江苏省外国语学校
初中
木渎实验中学
南行中学
莫厘中学
临湖第一中学
临湖实验中学
横泾中学
东吴外师附属实验中学
藏书中学
胥口中学
光福中学
西山实验学校
度假区实验中学
长桥中学
甫里中学
尹山湖中学
城西中学
迎春中学
碧波中学
石湖中学
独墅湖中学
天平中学
小学
木渎实验小学
香溪路实验小学
姑苏实验小学
南行实验小学
范仲淹实验小学
东山实验小学
莫厘实验小学
临湖第一中心小学
临湖实验小学
横泾实验小学
越溪实验小学
经开区实验小学
藏书实验小学
胥江实验小学
胥口实验小学
光福实验小学
苏州香雪海小学
舟山实验小学
香山实验小学
吴中实验小学
长桥实验小学
碧波实验小学
叶圣陶实验小学
星泽实验学校
澄湖实验小学
郭巷实验小学
独墅湖实验小学
石湖实验小学
东吴实验小学
苏苑实验小学
宝带实验小学
苏州湾实验小学
尹山湖实验小学
枫津实验小学
吴淞江实验小学
人民教育出版社附属实验小学
一箭河实验小学
金山实验小学
溪秀实验小学
太湖湾实验小学
幼儿园
横泾实验幼儿园
城区幼儿园
幼儿教育中心校
范仲淹实验幼儿园
东山中心幼儿园
越溪实验幼儿园
吴淞江实验属幼儿园
西山中心幼儿园
胥口实验幼儿园
香山实验幼儿园
木渎南行实验幼儿园
郭巷实验幼儿园
临湖中心幼儿园
舟山实验幼儿园
胥口中心幼儿园
宝带实验幼儿园
碧波实验幼儿园
藏书实验幼儿园
车坊幼儿园
城南实验幼儿园
长桥中心幼儿园
东湖幼儿园
光福中心幼儿园
临湖实验幼儿园
木渎姑苏实验幼儿园
木渎实验幼儿园
木渎中心幼儿园
石湖实验幼儿园
石湖实验幼儿园邵昂分园
吴中实验幼儿园
溪秀实验幼儿园
一箭河实验幼儿园
尹山湖实验幼儿园
经济技术开发区实验幼儿园
东山实验幼儿园
甪直实验幼儿园
独墅湖实验幼儿园
蒯祥幼儿园
其他
吴中教研教科网
太湖旅游中等专业学校
中小学生综合实践学校
木渎镇成人教育中心校
甪直镇成人教育中心校
特殊教育学校
×
搜索过于频繁,请输入验证码
网站首页
学校简介
学校概况
校园新闻
办学成果
助学奖学
校长寄语
名师风采
校园风光
晋星专栏
校务公开
公开指南
公开目录
申请公开
德育教育
德育动态
国旗下讲话
德育服务
政策法规
学生发展指导中心
廉洁文化
家长学校
教育教学
教学广角
教学竞赛
高考专栏
教学通知
课程建设
学科建设
教育技术
管理制度
组织领导
教技资讯
信息中心
实验室
图书馆
专用教室
成绩荣誉
创建园地
教研科研
教研信息
课题研究
教研活动
党工建设
党建园地
工会之家
政风行风
课程基地
叶圣陶劳动教育思想实践课程基地
您的位置:
首页
>
校务公开
>
公开目录
>
日常管理
>
详细内容
日常管理
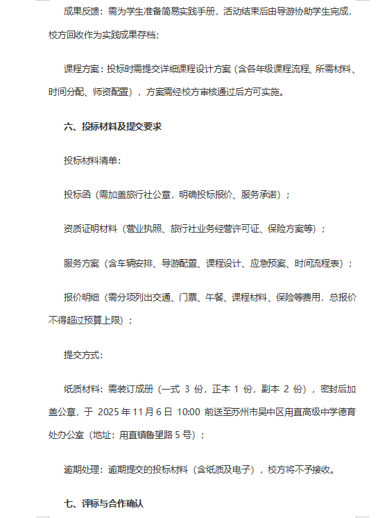
2025年吴中区甪直高级中学社会实践活动邀标公告
来源:
发布时间:2025-09-15 09:08:03
浏览次数:
次
【字体:
小
大
】
分享到:
【打印正文】